Thursday April 2026

হটলাইন

সেবা এবং ধাপ

নং শিরোনাম সেবার ধাপ কার্যকলাপ
  
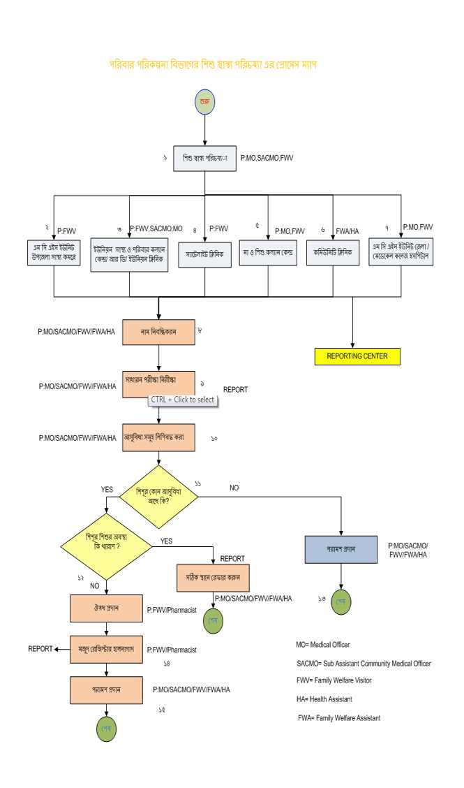
পরিবার পরিকল্পনার বিভাগের শিশু পরিচর্যার প্রসেস ম্যাপ দেখুন
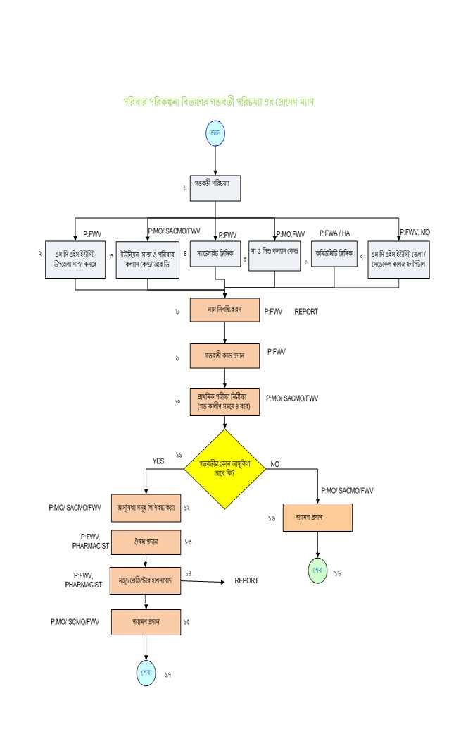
পরিবার পরিকল্পনার বিভাগের গর্ভবতী পরিচর্যার প্রসেস ম্যাপ দেখুন
পরিবার পরিকল্পনার বিভিন্ন পদ্বতি বাছাইয়ের প্রসেস ম্যাপ দেখুন
• স্যাটেলাইট ক্লিনিক দেখুন
দেখছেন ১ থেকে ৪ পর্যন্ত, মোট ৪ এন্ট্রি

এক্সেসিবিলিটি

স্ক্রিন রিডার ডাউনলোড করুন